New Radio IF 9MHz Schematics
New Radio IF 9MHz Schematics
Here you will find schematics for our homemade new SSB/CW transceiver. Synthesizer is based on DDS AD9832 from AnalogDevices and controlled with microcontroller PIC16F877 from Microchip.
Schematics
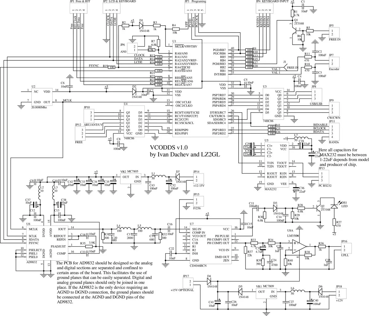
VCO Synthesizer with Microcontroller - PIC16F877 and DDS - AD9832
( as PDF)
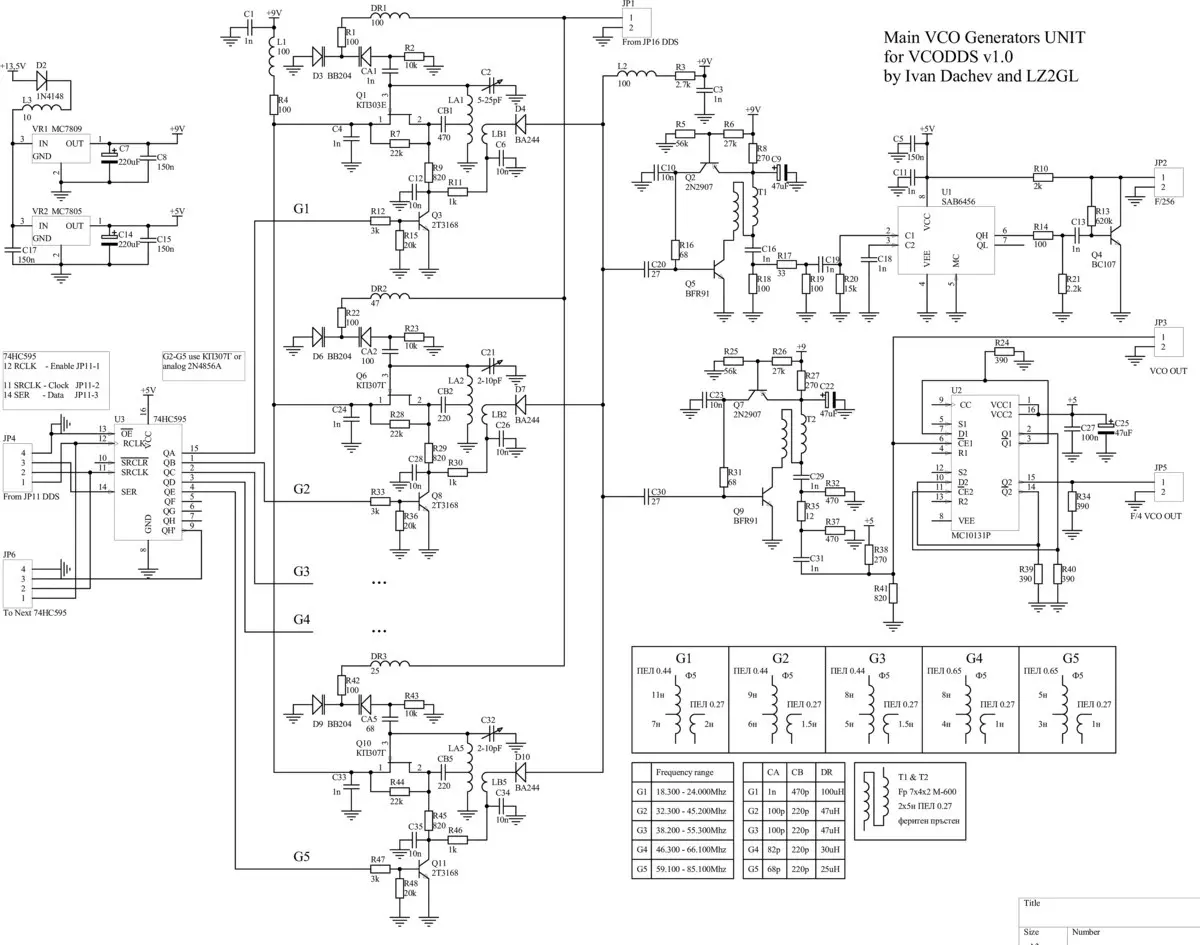
VCO Generators
( as PDF)
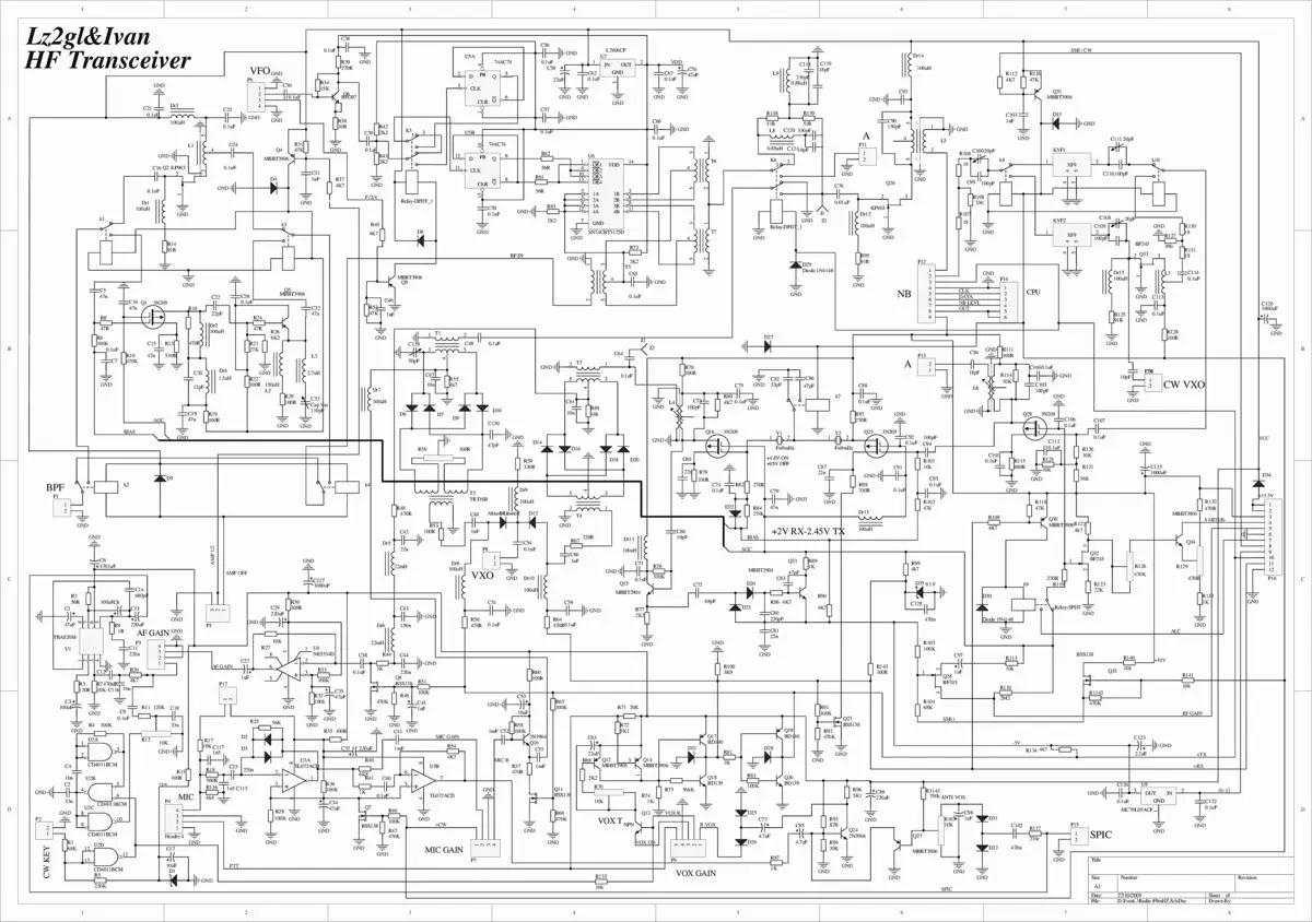
Main Unit Schematics
( as PDF)
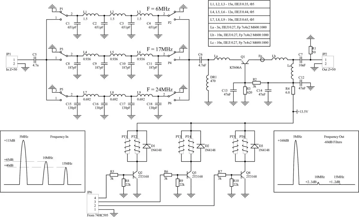
Chebishev Low-pass Filters for -60dB with 0.200dB Passband Ripple
( as PDF)
Encoder and Voltage Regulators from 6-13V to 28V
( as PDF)
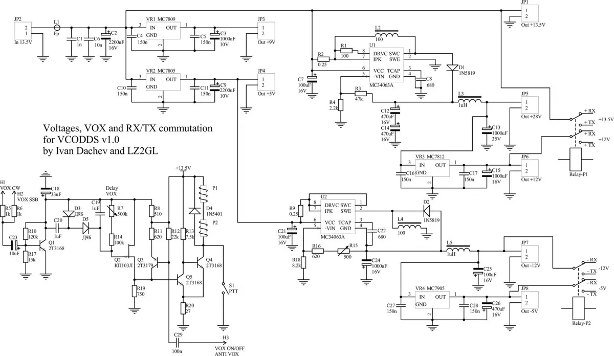
Voltages (+13.5V, +28V, +12V, -12V, -5V), VOX, RX/TX Communications
( as PDF)
LCD and Control of Keyboard
( as PDF)
Front Panel with Commands
( as PDF)
This post is licensed under CC BY 4.0 by the author.


